
在我国18岁以上成人,每3个人中有1人患有高血压[1]最好的证券公司,但人群的治疗率和控制率分别是57.3%和35.9%[2]。长期高血压可诱发心脏、肾脏、脑、眼底、大血管等靶器官的并发症,控制高血压的发病及减轻其危害程度仍是当务之急。
药物治疗是控制血压最有效的措施,治疗高血压的药物种类繁多,而且降压药需长期服用,因此合理使用降压药十分重要。

1
你需要了解的问题
01
高血压降压治疗的目标高血压治疗的根本目标是降低高血压患者的心、脑、肾与血管并发症发生和死亡的总风险,而不仅仅是降压本身[3]。一般高血压患者诊室血压目标为<140/90mmHg,在可耐受条件下推荐降至<130/80mmHg;80岁及以上老年人降压目标为<150/90mmHg,如能耐受,可降至<140/90mmHg。
02
高血压患者何时启动药物治疗[3]启动降压药物治疗的时机主要取决于心血管风险,而非仅依据血压水平。
心血管危险分层可根据血压水平、心血管危险因素、靶器官损害、 临床并发症以及糖尿病和CKD等合并症,分为低危、中危、高危和很高危4个层次。

血压水平≥160/100mmHg的高血压患者,应立即启动降压药物治疗。
血压水平140~159/90~99mmHg的高血压患者,心血管风险为中危及以上者应立即启动降压药物治疗。低危者可改善生活方式4~12周,如血压仍不达标,应尽早启动降压药物治疗。
血压水平130~139/85~89mmHg的正常高值人群,心血管风险为高危和很高危者应立即启动降压药物治疗。

03
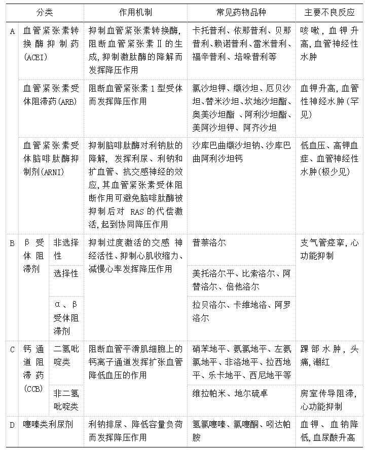
降压治疗常见的药物种类
04
降压药的服药时间目前,大多数降压药都是长效降压药,部分短效降压药(如硝苯地平、美托洛尔)通过修饰制成缓控释制剂,也能达到长效降压效果,长期服用降压药患者体内可形成稳态血药浓度,发挥平稳降压效果。故目前BedMed[5]、TIME[6]研究显示早晨或晚间服药在心血管结果方面无显著差异。
除非明确需要控制夜间血压升高,不应常规推荐睡前服用降压药,建议患者每天固定同一时间服用长效的降压药。一般早晨服用依从性更好。

2
常见降压治误区
误区一:无症状则无需服药
高血压患者一般缺乏特殊的临床表现,约1/5患者无症状,仅在测量血压时或发生心、脑、肾等并发症时才被发现[7]。
无症状并不意味着血压对靶器官没有损害。不服用降压药的高血压患者难以保持长期血压稳定,异常波动的血压会进一步诱发靶器官的损害。因此,达到药物治疗标准的高血压患者均需服用降压药。
误区二:血压正常则停药
不规律服用降压药会导致药物在体内无法形成稳态血药浓度,血压异常波动,甚至引发“反跳性高血压”。研究表明[8],每增加2 mmHg的短期血压变异性,死亡风险上升28%,心血管事件风险增加24%。即使血压均值正常,波动过大仍存在风险。降压药应在医生或药师的指导下长期坚持服用,避免随意漏服或停药。
误区三:单一药物加倍剂量优于多药联用
Wang N等[9]的研究显示,单一药物在标准剂量下,平均仅能使收缩压下降约8.7 mmHg,剂量翻倍仅能额外降低1.5 mmHg;而两种不同机制的降压药联合使用,标准剂量下,收缩压平均下降14.9 mmHg,舒张压下降9.1 mmHg。不同机制的降压药联合使用比增加单一药物剂量更能有效增强降压效果,且可相互抵消部分不良反应。对于血压极高或难治性高血压患者,指南推荐三联甚至四联降压药治疗。

参考文献
[1] Liu Mingbo, He Xinye, Yang Xiaohong, et al. Interpretation of Annual Report on Cardiovascular Health and Diseases in China 2024[J]. Biomedical and Environmental Sciences, 2025,38(8):893-917.
[2] Chen X, Li Y, Hu Z, et al. May measurement month 2018: ananalysis of blood pressure screening results from China[J]. Eur Heart J Suppl,2020,22(SupplH):H40-H42.
[3] 中国高血压防治指南修订委员会,高血压联盟(中国),中国医疗保健国际交流促进会高血压病学分会, 等. 中国高血压防治指南(2024年修订版). 中华高血压杂志(中英文). 2024;32(7): 603-700.
[4] Mancia G, Kreutz R, Brunström M, et al. 2023 ESH guidelines for the management of arterial hypertension. The task force for the management of arterial hypertension of the European Society of Hypertension endorsed by the European Renal Association (ERA) and the International Society of Hypertension (ISH)[J].J Hypertens,2023,41(12):1874-2071.
[5] Garrison SR, Bakal JA, Kolber MR, et al. Antihypertensive Medication Timing and Cardiovascular Events and Death: The BedMed Randomized Clinical Trial. JAMA. 2025 Jun 17;333(23):2061-2072.
[6] Mackenzie IS, Rogers A, Poulter NR, et al. Cardiovascular outcomes in adults with hypertension with evening versus morning dosing of usual antihypertensives in the UK (TIME study): a prospective, randomised, open-label, blinded-endpoint clinical trial[J]. Lancet. 2022 Oct 22;400(10361):1417-1425.
[7] 陆再英、钟南山等主编.内科学(第7版)[M].北京人民卫生出版社,2008.1.
[8] Melgarejo JD, Patil D, Mena LJ, et al. Association of Variability and Hypertensive Loads in 24-h Blood Pressure With Mortality and Cardiovascular Risk. Am J Hypertens. 2024;37(5):323-333.
[9] Wang N, Salam A, Pant R, et al. Blood pressure-lowering efficacy of antihypertensive drugs and their combinations: a systematic review and meta-analysis of randomised, double-blind, placebo-controlled trials. Lancet. 2025 Aug 30;406(10506):915-925.
作者:佛山大学附属第三医院(盐步院区) 何淑莹
审核:佛山大学附属第三医院(盐步院区) 何鼎洋
编辑:温嘉林 程焕映
责编:韩晓萃
永兴优配提示:文章来自网络,不代表本站观点。